Venanprubart(TD-HV375056) is a research-grade recombinant antibody targetingCD272. Produced in mammalian cells with native-like glycosylation.HighlightsResearch Grade— For PK/PD studies, assay development, and ADA research.Native Glycosylation— Mammalian expression ensures native-like patterns.
Species reactivity
Human
Applications
ELISA, Bioactivity: FACS, Functional assay, Research in vivo
Host species
Humanized
Isotype
IgG4-kappa
Clonality
Monoclonal
Target
B- and T-lymphocyte attenuator, BTLA, CD272, B- and T-lymphocyte-associated protein
Endotoxin level
Please contact the lab for this information.
Purity
>95% purity as determined by SDS-PAGE.
Purification
Protein A/G purified from cell culture supernatant.
Accession
Q7Z6A9
Form
Liquid
Storage buffer
0.01M PBS, pH 7.4.Please refer to the specific buffer information in the hardcopy of datasheet or the lot-specific COA.
Stability and Storage
Use a manual defrost freezer and avoid repeated freeze-thaw cycles. Store at 4°C for short-term storage (1-2 weeks). Store at -20°C for up to 12 months. For long-term storage, store at -80°C.
Alternate Names
2635407-50-8
Caption
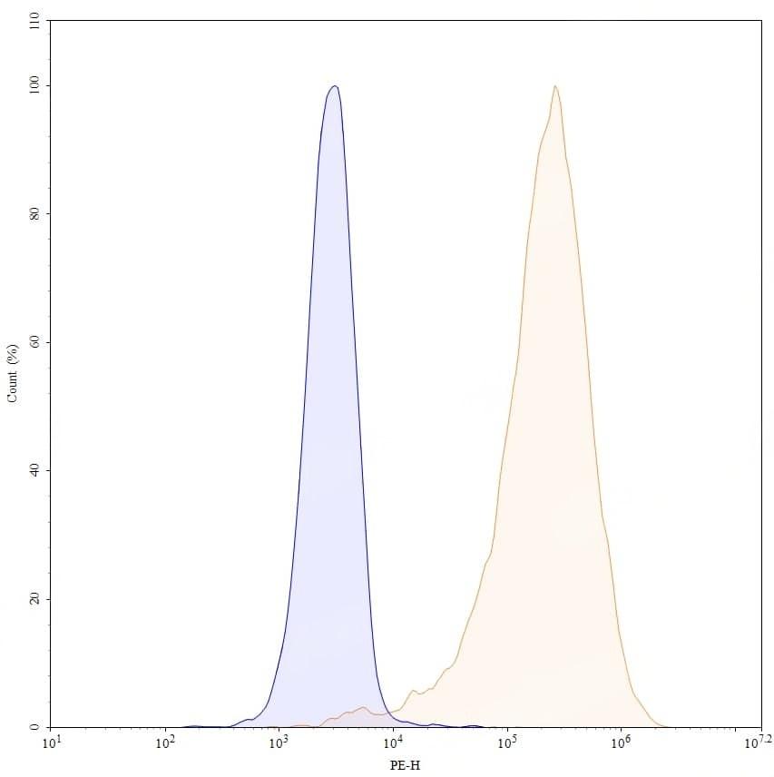
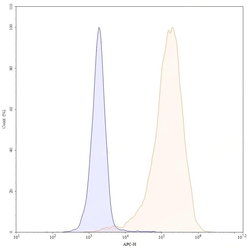
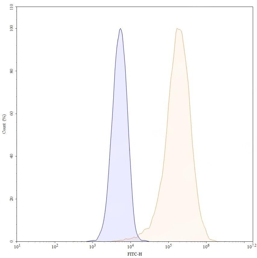
SDS-PAGE for Research Grade Venanprubart. | Flow-cytometry APC using anti-human CD272 antibody. Untransfected cells (blue Histogram) and Transfected cells (Yellow Histogram) were stained with an APC anti-human CD272 monoclonal antibody (Catalog HV375056) at a concentration of 5 µg/ml for 30 mins at RT. After washing, cells analysed on a NovoCyte Flow Cytometer. ### Flow-cytometry PE using anti-human CD272 antibody. Untransfected cells (blue Histogram) and Transfected cells (Yellow Histogram) were stained with an PE anti-human CD272 monoclonal antibody (Catalog HV375056) at a concentration of 5 µg/ml for 30 mins at RT. After washing, cells analysed on a NovoCyte Flow Cytometer. ### Flow-cytometry FITC using anti-human CD272 antibody. Untransfected cells (blue Histogram) and Transfected cells (Yellow Histogram) were stained with an FITC anti-human CD272 monoclonal antibody (Catalog HV375056) at a concentration of 5 µg/ml for 30 mins at RT. After washing, cells analysed on a NovoCyte Flow Cytometer.
Note
For research use only. Not suitable for clinical or therapeutic use.