EN
抗体药类似物
Research Grade Alirocumab
All
TD-HV275016_1.jpg
TD-HV275016_2.jpg
  • CatalogTD-HV275016
  • ClonalitymAb
  • Application Research Grade Biosimilar
  • SynonymsREGN727,SAR-236553,CAS:1245916-14-6
  • 规格
    1mg
  • 价格
    ¥询价
定制服务咨询

Research Grade Alirocumab


Catalog No. TD-HV275016
Species reactivity Human
Applications Research Grade Biosimilar
Host species Human
Isotype IgG1-kappa
Expression system Mammalian Cells
Clonality Monoclonal
Target Proprotein convertase subtilisin/kexin type 9, Subtilisin/kexin-like protease PC9, NARC-1, PC9, Proprotein convertase 9, Neural apoptosis-regulated convertase 1, NARC1, PCSK9
Endotoxin level Please contact the lab for this information.
Purity >95% purity as determined by SDS-PAGE.
Purification Protein A/G, purified from cell culture supernatant.
Accession Q8NBP7
Form Liquid
Storage buffer 0.01M PBS,pH7.4.
Stability and Storage Use a manual defrost freezer and avoid repeated freeze-thaw cycles. Store at 4°C for short-term storage (1-2 weeks). Store at -20°C for up to 12 months. For long-term storage, store at -80°C.
Alternate Names REGN727,SAR-236553,CAS:1245916-14-6
Background Alirocumab is an anti-PCSK9 human monoclonal antibody. Alirocumab inhibits PCSK9. Alirocumab reduces NLRP3 inflammasome, regulates Nrf2/HO-1, HMGB1/NF-κB and Fractalkine/CX3CR1. Alirocumab increases the ability of the liver to bind LDL-cholesterol (LDL-C) and reduces levels of LDL-C in blood. Alirocumab improves atherosclerosis and inflammation.
Note For research use only. Not for use in clinical or therapeutic applications.

 

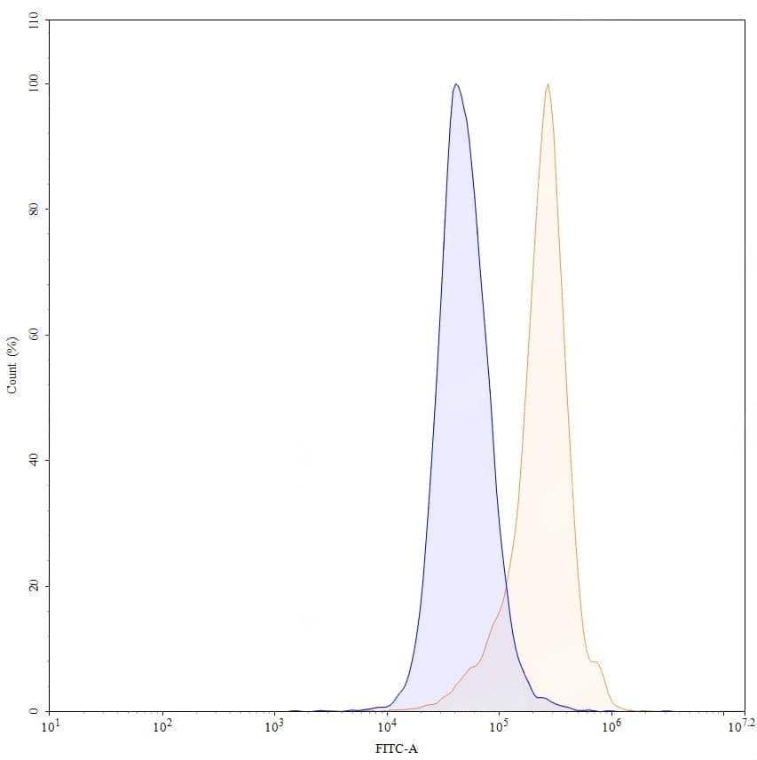
TD-HV275016_1.jpg
Flow Cytometry
 
Flow-cytometry using anti-human PCSK9 antibody. Jurkat cells were fixed and permeabilized, then stained with an irrelevant antibody (Blue Histogram) or an anti-human PCSK9 monoclonal antibody (Catalog HV275016, Yellow Histogram) at a concentration of 5 µg/ml for 30 mins at RT. After washing, bound antibody was detected using Goat Anti-Human IgG H&L Polyclonal Antibody, FITC (abinScience: HF690414) and cells analysed on a NovoCyte Flow Cytometer.
TD-HV275016_2.jpg
SDS-PAGE
 
SDS-PAGE for Research Grade Alirocumab.