EN
抗体药类似物
Research Grade MK-4721
All
TD-HT361016_1.jpg
TD-HT361016_2.jpg
  • CatalogTD-HT361016
  • ClonalitymAb
  • Application Research Grade Biosimilar
  • SynonymsAGS-PSCA,MK-4721
  • 规格
    1mg
  • 价格
    ¥询价
定制服务咨询

Research Grade MK-4721


Catalog No. TD-HT361016
Species reactivity Human
Applications Research Grade Biosimilar
Host species Human
Isotype IgG1-kappa
Expression system Mammalian Cells
Clonality Monoclonal
Target Prostate stem cell antigen, PSCA
Endotoxin level Please contact the lab for this information.
Purity >95% purity as determined by SDS-PAGE.
Purification Protein A/G, purified from cell culture supernatant.
Accession O43653
Form Liquid
Storage buffer 0.01M PBS,pH7.4.
Stability and Storage Use a manual defrost freezer and avoid repeated freeze-thaw cycles. Store at 4°C for short-term storage (1-2 weeks). Store at -20°C for up to 12 months. For long-term storage, store at -80°C.
Alternate Names AGS-PSCA,MK-4721
Note For research use only. Not for use in clinical or therapeutic applications.

 

TD-HT361016_1.jpg
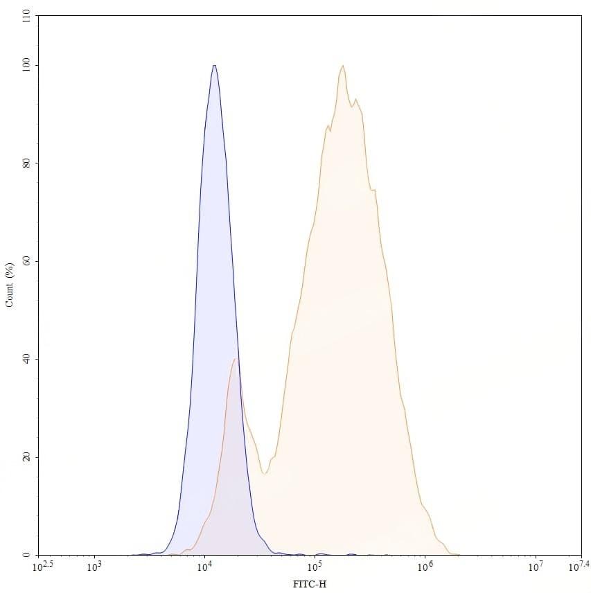
Bioactivity
 
SEC-HPLC detection for Research Grade MK-4721.
TD-HT361016_2.jpg
SDS-PAGE
 
SDS-PAGE for Research Grade MK-4721.