Conatumumab(TD-HT348036) is a research-grade recombinant antibody targetingCD262. Produced in mammalian cells with native-like glycosylation.HighlightsResearch Grade— For PK/PD studies, assay development, and ADA research.Native Glycosylation— Mammalian expression ensures native-like patterns.
Species reactivity
Human
Applications
ELISA, Bioactivity: FACS, Functional assay, Research in vivo
Protein A/G purified from cell culture supernatant.
Accession
O14763
Form
Liquid
Storage buffer
0.01M PBS, pH 7.4.Please refer to the specific buffer information in the hardcopy of datasheet or the lot-specific COA.
Stability and Storage
Use a manual defrost freezer and avoid repeated freeze-thaw cycles. Store at 4°C for short-term storage (1-2 weeks). Store at -20°C for up to 12 months. For long-term storage, store at -80°C.
Alternate Names
AMG655, TRAIL-R2mAb, XG1-048vw, 896731-82-1
Caption
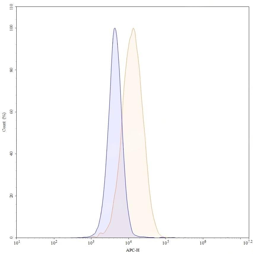
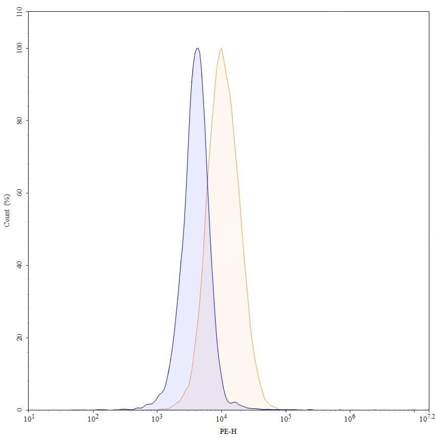
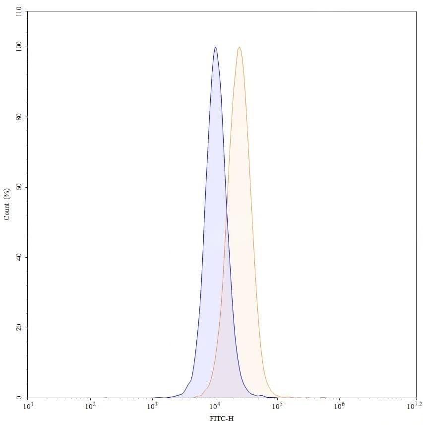
Detects CD262/TNFRSF10B/TRAIL-R2/DR5 in indirect ELISAs. | SDS-PAGE for Research Grade Conatumumab. | Flow-cytometry using APC anti-human CD262 antibody. MDA-MB-231 cells were stained with an irrelevant antibody (Blue Histogram) or an APC anti-human CD262 monoclonal antibody (Catalog: HT348036, Yellow Histogram) at a concentration of 5 µg/ml for 30 mins at RT. After washing, cells analysed on a NovoCyte Flow Cytometer. ### Flow-cytometry using FITC anti-human CD262 antibody. MDA-MB-231 cells were stained with an irrelevant antibody (Blue Histogram) or an FITC anti-human CD262 monoclonal antibody (Catalog: HT348036, Yellow Histogram) at a concentration of 5 µg/ml for 30 mins at RT. After washing, cells analysed on a NovoCyte Flow Cytometer. ### Flow-cytometry using PE anti-human CD262 antibody. MDA-MB-231 cells were stained with an irrelevant antibody (Blue Histogram) or an PE anti-human CD262 monoclonal antibody (Catalog: HT348036, Yellow Histogram) at a concentration of 5 µg/ml for 30 mins at RT. After washing, cells analysed on a NovoCyte Flow Cytometer. | Western blot analysis was performed using anti-CD262 monoclonal antibody at 1ug/mL on various samples.Lane 1:recombinant human CD262 (Catalog No:TD-HT348011)Lane 2:negative control
Note
For research use only. Not suitable for clinical or therapeutic use.