Target
CTLA-8, Cytotoxic T-lymphocyte-associated antigen 8, IL17, IL-17A, IL17A, CTLA8, IL-17, Interleukin-17A, IL17F, Interleukin-17F, IL-17F, Cytokine ML-1
Background
Afasevikumab, also known as RG7624, is a human antibody inhibitor for human interleukin 17A (IL17A) and interleukin 17F (IL17F). This drug was developed by Genentech and has been investigated in the study of the treatment of inflammation diseases like autoimmune disorders. In 2013, Genentech completed a phase Ib study for the treatment of autoimmune disorders in Canada. However, it had been discontinued in 2015. In 2016, researchers used afasevikumab to conduct a phase I clinical trials for the treatment of inflammation in USA with no specified.• IL-17 and IL-17-producing cells in protection versus pathology., PMID:35790881• The IL-17 Family of Cytokines in Health and Disease., PMID:30995505• The IL-17 Family of Cytokines in Psoriasis: IL-17A and Beyond., PMID:30127781• Functional specialization of interleukin-17 family members., PMID:21349428• Serum Amyloid A Proteins Induce Pathogenic Th17 Cells and Promote Inflammatory Disease., PMID:31866067• The paradigm of IL-23-independent production of IL-17F and IL-17A and their role in chronic inflammatory diseases., PMID:37600764• The Immunologic Role of IL-17 in Psoriasis and Psoriatic Arthritis Pathogenesis., PMID:30109481• Pathogenic Role of IL-17 and Therapeutic Targeting of IL-17F in Psoriatic Arthritis and Spondyloarthropathies., PMID:37373452• Rhythmic IL-17 production by γδ T cells maintains adipose de novo lipogenesis., PMID:39478228• Dual IL-17A and IL-17F neutralisation by bimekizumab in psoriatic arthritis: evidence from preclinical experiments and a randomised placebo-controlled clinical trial that IL-17F contributes to human chronic tissue inflammation., PMID:29275332
Caption
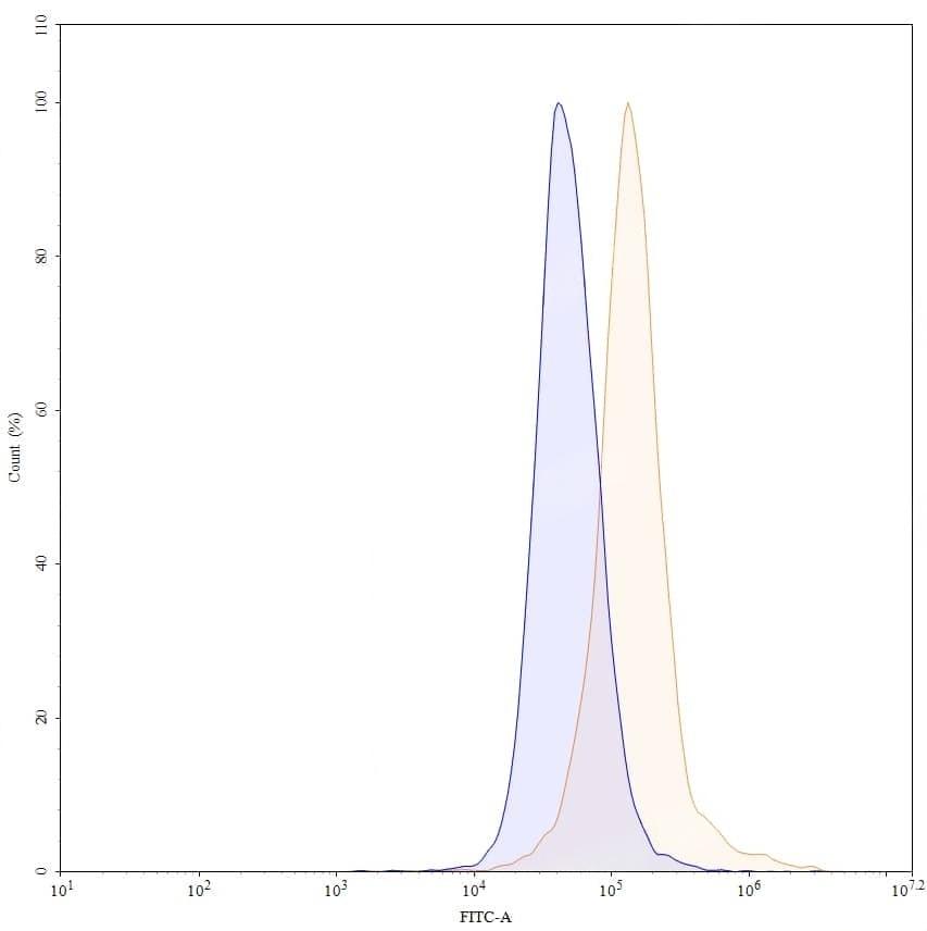
Detects IL17F in indirect ELISAs. ### Detects Human IL17A in indirect ELISAs. | SEC-HPLC detection for Research Grade Bimekizumab. | Flow-cytometry using anti-human IL17A&IL17F antibody. Jurkat cells were fixed and permeabilized, then stained with an irrelevant antibody (Blue Histogram) or an anti-human IL17A&IL17F monoclonal antibody (Catalog HS856036, Yellow Histogram) at a concentration of 5 µg/ml for 30 mins at RT. After washing, bound antibody was detected using Goat Anti-Human IgG H&L Polyclonal Antibody, FITC (abinScience: HF690414) and cells analysed on a NovoCyte Flow Cytometer. | SDS-PAGE for Research Grade Bimekizumab | Western blot analysis was performed using anti-IL17A monoclonal antibody at 1μg/ml on various samples.Lane 1:recombinant human IL17A (Catalog No:TD-HS856011), 50ngLane 2:recombinant human IL17A (Catalog No:TD-HS856011), 30ngLane 3:recombinant human IL17A (Catalog No:TD-HS856011), 20ngLane 4:recombinant human IL17A (Catalog No:TD-HS856011), 10ng