EN
抗体药类似物
Research Grade Ixekizumab
All
TD-HS856016_1.jpg
TD-HS856016_2.jpg
TD-HS856016_3.jpg
  • CatalogTD-HS856016
  • ClonalitymAb
  • Application Research Grade Biosimilar
  • SynonymsLY2439821,CAS:1143503-69-8
  • 规格
    1mg
  • 价格
    ¥询价
定制服务咨询

Research Grade Ixekizumab


Catalog No. TD-HS856016
Species reactivity Human
Applications Research Grade Biosimilar
Host species Humanized
Isotype IgG4-kappa
Expression system Mammalian Cells
Clonality Monoclonal
Target CTLA-8, Cytotoxic T-lymphocyte-associated antigen 8, IL17, IL-17A, IL17A, CTLA8, IL-17, Interleukin-17A
Endotoxin level Please contact the lab for this information.
Purity >95% purity as determined by SDS-PAGE.
Purification Protein A/G, purified from cell culture supernatant.
Accession Q16552
Form Liquid
Storage buffer 0.01M PBS,pH7.4.
Stability and Storage Use a manual defrost freezer and avoid repeated freeze-thaw cycles. Store at 4°C for short-term storage (1-2 weeks). Store at -20°C for up to 12 months. For long-term storage, store at -80°C.
Alternate Names LY2439821,CAS:1143503-69-8
Background Ixekizumab (LY2439821) is a humanized IgG4 monoclonal antibody that selectively binds and neutralizes interleukin IL-17A (KD<3 pM). Ixekizumab directly blocks IL-17A binding to IL-17RA (IL-17A receptor) but does not bind to other IL-17 family members. Ixekizumab is used for the research of moderate-to-severe plaque psoriasis.
Note For research use only. Not for use in clinical or therapeutic applications.

 

TD-HS856016_1.jpg
SEC-HPLC
 

 

SEC-HPLC detection for Research Grade Ixekizumab.

TD-HS856016_2.jpg
Bioactivity
 

 

Detects Human IL17A in indirect ELISAs.

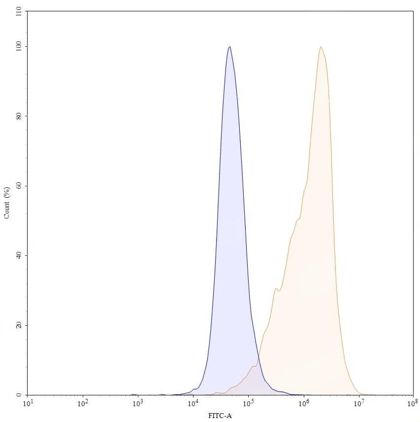
TD-HS856016_3.jpg
Flow Cytometry
 
Flow-cytometry using anti-human IL17A antibody. Jurkat cells were fixed and permeabilized, then stained with an irrelevant antibody (Blue Histogram) or an anti-human IL17A monoclonal antibody (Catalog HS856016, Yellow Histogram) at a concentration of 5 µg/ml for 30 mins at RT. After washing, bound antibody was detected using Goat Anti-Human IgG H&L Polyclonal Antibody, FITC (abinScience: HF690414) and cells analysed on a NovoCyte Flow Cytometer.
TD-HS856016_4.jpg
SDS-PAGE
 

 

SDS-PAGE for Research Grade Ixekizumab.