Etigilimab(TD-HS739026) is a research-grade recombinant antibody targetingVSTM3. Produced in mammalian cells with native-like glycosylation.HighlightsResearch Grade— For PK/PD studies, assay development, and ADA research.Native Glycosylation— Mammalian expression ensures native-like patterns.
Species reactivity
Human
Applications
ELISA, Bioactivity: FACS, Functional assay, Research in vivo
Host species
Humanized
Isotype
IgG1-kappa
Clonality
Monoclonal
Target
VSTM3, TIGIT, V-set and transmembrane domain-containing protein 3, VSIG9, V-set and immunoglobulin domain-containing protein 9, T-cell immunoreceptor with Ig and ITIM domains
Endotoxin level
Please contact the lab for this information.
Purity
>95% purity as determined by SDS-PAGE.
Purification
Protein A/G purified from cell culture supernatant.
Accession
Q495A1
Form
Liquid
Storage buffer
0.01M PBS, pH 7.4.Please refer to the specific buffer information in the hardcopy of datasheet or the lot-specific COA.
Stability and Storage
Use a manual defrost freezer and avoid repeated freeze-thaw cycles. Store at 4°C for short-term storage (1-2 weeks). Store at -20°C for up to 12 months. For long-term storage, store at -80°C.
Alternate Names
OMP-313M32, 2044984-83-8
Background
Tiragolumab is an investigational, fully human monoclonal IgG1 antibody designed to prevent PVR-TIGIT interaction.• Promising New Anti-TIGIT Agents: Stealthy Allies in Cancer Immunotherapy., PMID:40261799
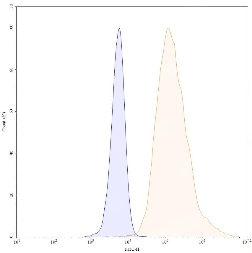
Caption
SEC-HPLC detection for Research Grade Etigilimab. | Detects TIGIT in indirect ELISAs. | SDS-PAGE for Research Grade Etigilimab. | Flow-cytometry using anti-human TIGIT antibody. Untransfected cells (blue Histogram) and Transfected cells (Yellow Histogram) were stained with an anti-human TIGIT monoclonal antibody (Catalog: HS739026) at a concentration of 5 µg/ml for 30 mins at RT. After washing, bound antibody was detected using a Goat Anti-Human IgG H&L Polyclonal Antibody, FITC (abinScience: HF690414) and cells analysed on a NovoCyte Flow Cytometer.
Note
For research use only. Not suitable for clinical or therapeutic use.