EN
抗体药类似物
Research Grade Tarlatamab
All
TD-HP628026_1.jpg
TD-HP628026_2.jpg
  • CatalogTD-HP628026
  • ClonalitymAb
  • Application Research Grade Biosimilar
  • SynonymsBispecific,AMG-757,CAS:2307488-83-9
  • 规格
    1mg
  • 价格
    ¥询价
定制服务咨询

Research Grade Tarlatamab 


Catalog No. TD-HP628026
Species reactivity Human
Applications Research Grade Biosimilar
Host species Humanized
Isotype (scFv-heavy-kappa)-(scFv-heavy-lambda)-scFc
Expression system Mammalian Cells
Clonality Monoclonal
Target Drosophila Delta homolog 3, Delta3, Delta-like protein 3, DLL3, T3E, T-cell surface antigen T3/Leu-4 epsilon chain, CD3e, CD3E, T-cell surface glycoprotein CD3 epsilon chain
Endotoxin level Please contact the lab for this information.
Purity >95% purity as determined by SDS-PAGE.
Purification Protein A/G, purified from cell culture supernatant.
Accession Q9NYJ7 & P07766
Form Liquid
Storage buffer 0.01M PBS,pH7.4.
Stability and Storage Use a manual defrost freezer and avoid repeated freeze-thaw cycles. Store at 4°C for short-term storage (1-2 weeks). Store at -20°C for up to 12 months. For long-term storage, store at -80°C.
Alternate Names Bispecific,AMG-757,CAS:2307488-83-9
Background Tarlatamab (AMG-757) is a bispecific T-cell engager (BiTE) antibody targeting delta-like ligand 3 (DLL3). DLL3 is a target that is selectively expressed in small-cell lung cancer (SCLC) tumors, but with minimal normal tissue expression. Tarlatamab has the KDs of 0.64 nM and 0.50 nM for human and nonhuman primate (NHP) DLL3, respectively. Tarlatamab has the KDs of 14.9 nM and 12 nM for human and NHP CD3, respectively. Tarlatamab is a first-in-class HLE BiTE immuno-oncology therapy targeting DLL3 and has the potential for SCLC research.
Note For research use only. Not for use in clinical or therapeutic applications.

 

TD-HP628026_1.jpg
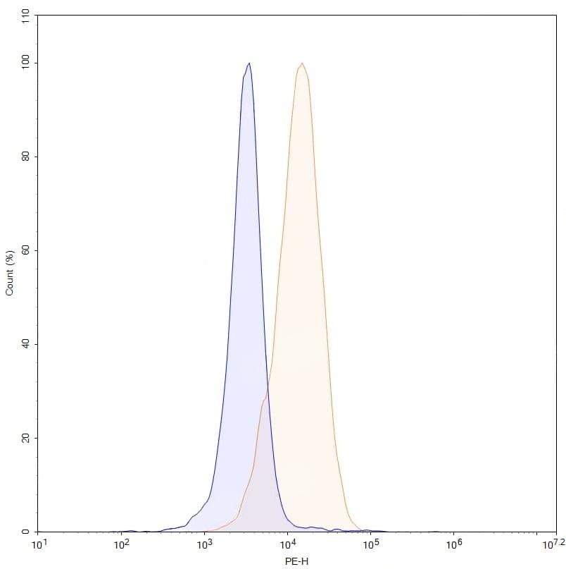
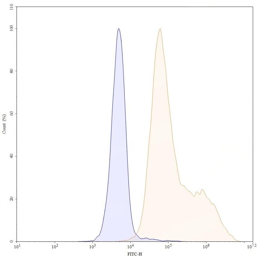
Bioactivity
 

 

SEC-HPLC detection for Research Grade Tarlatamab.

TD-HP628026_2.jpg
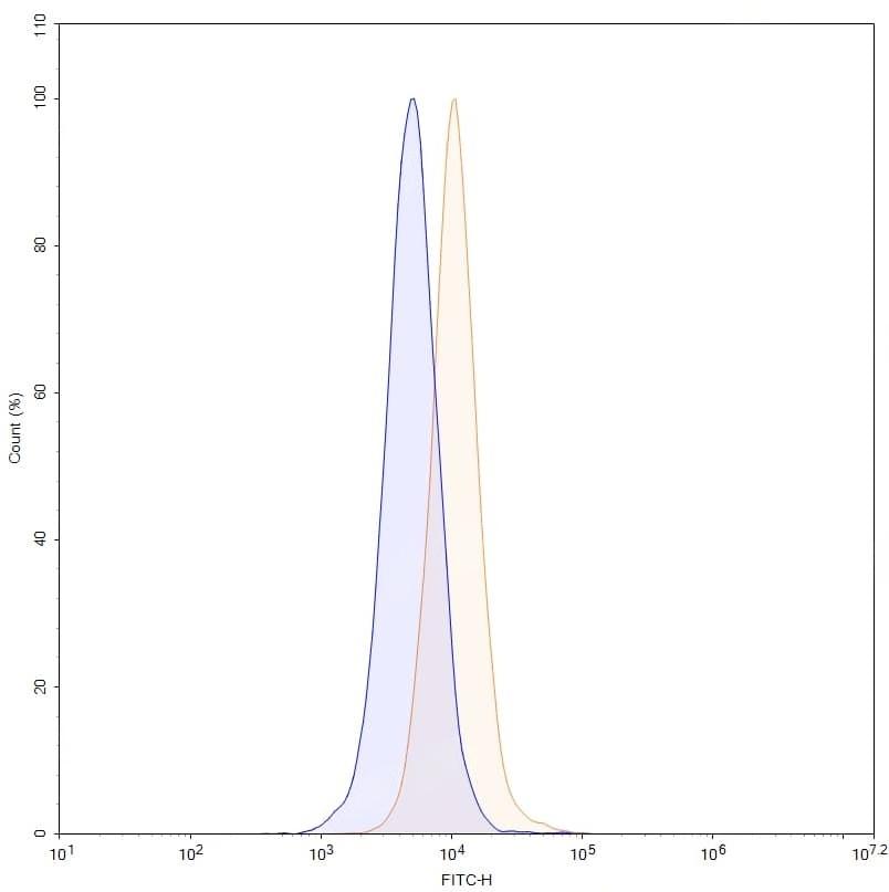
SDS-PAGE
 

 

SDS-PAGE for Research Grade Tarlatamab