EN
抗体药类似物
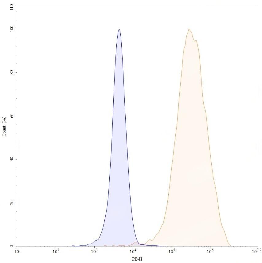
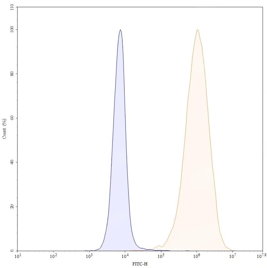
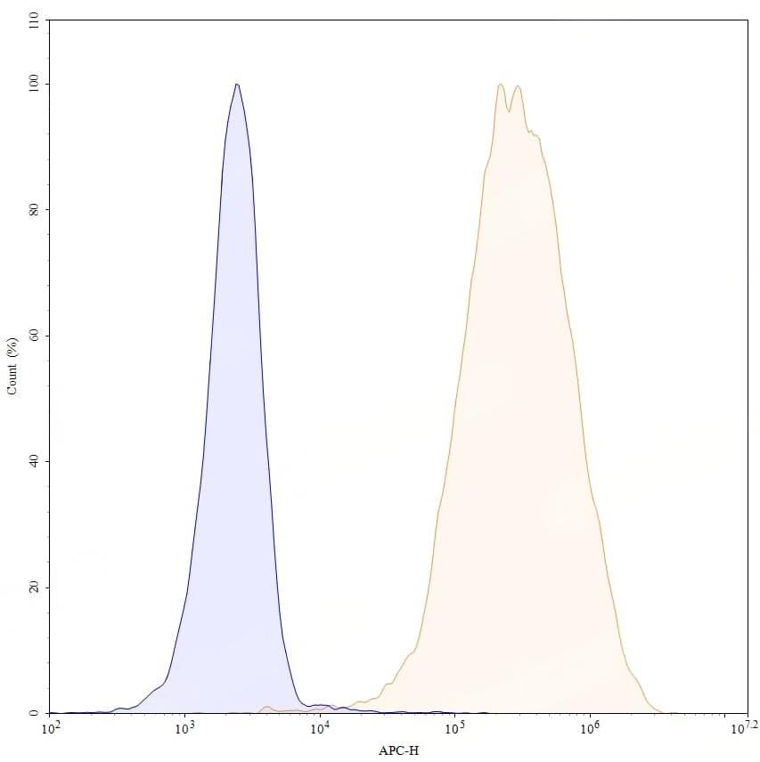
Research Grade Vopikitug
All
  • CatalogTD-HF996136
  • ClonalitymAb
  • Application Research Grade Biosimilar
  • SynonymsCAS:2733581-99-0
  • 规格
    1mg
  • 价格
    ¥询价
定制服务咨询

Research Grade Vopikitug


Catalog No. TD-HF996136
Species reactivity Human
Applications Research Grade Biosimilar
Host species Human
Isotype IgG1-kappa
Expression system Mammalian Cells
Clonality Monoclonal
Target IL2-RA, IL-2R subunit alpha, TAC antigen, IL-2-RA, p55, IL2RA, IL-2 receptor subunit alpha, Interleukin-2 receptor subunit alpha, CD25
Endotoxin level Please contact the lab for this information.
Purity >95% purity as determined by SDS-PAGE.
Purification Protein A/G, purified from cell culture supernatant.
Accession P01589
Form Liquid
Storage buffer 0.01M PBS,pH7.4.
Stability and Storage Use a manual defrost freezer and avoid repeated freeze-thaw cycles. Store at 4°C for short-term storage (1-2 weeks). Store at -20°C for up to 12 months. For long-term storage, store at -80°C.
Alternate Names CAS:2733581-99-0
Background Vopikitug is an IgG1-kappa, anti-IL2RA (interleukin 2 receptor alpha subunit, IL-2RA, TAC, p55, CD25) homo sapiens monoclonal antibody. Vopikitug shows antineoplastic activity.
Note For research use only. Not for use in clinical or therapeutic applications.