Research Grade Nerelimomab(TD-HF879066) is amouse monoclonalantibody detectingTNFinELISA, Bioactivity: FACS, Functional assay, Research in vivo. Suitable forHuman.HighlightsMulti-Application— Validated across multiple applications.
Species reactivity
Human
Applications
ELISA, Bioactivity: FACS, Functional assay, Research in vivo
Protein A/G purified from cell culture supernatant.
Accession
P01375
Form
Liquid
Storage buffer
0.01M PBS, pH 7.4.Please refer to the specific buffer information in the hardcopy of datasheet or the lot-specific COA.
Stability and Storage
Use a manual defrost freezer and avoid repeated freeze-thaw cycles. Store at 4°C short term (1-2 weeks). Store at -20°C 12 months. Store at -80°C long term.
Alternate Names
BAYX1351, 162774-06-3
Background
Onercept is a recombinant soluble human tumor necrosis factor-alpha p55 receptor for use in Crohn's disease research.
Caption
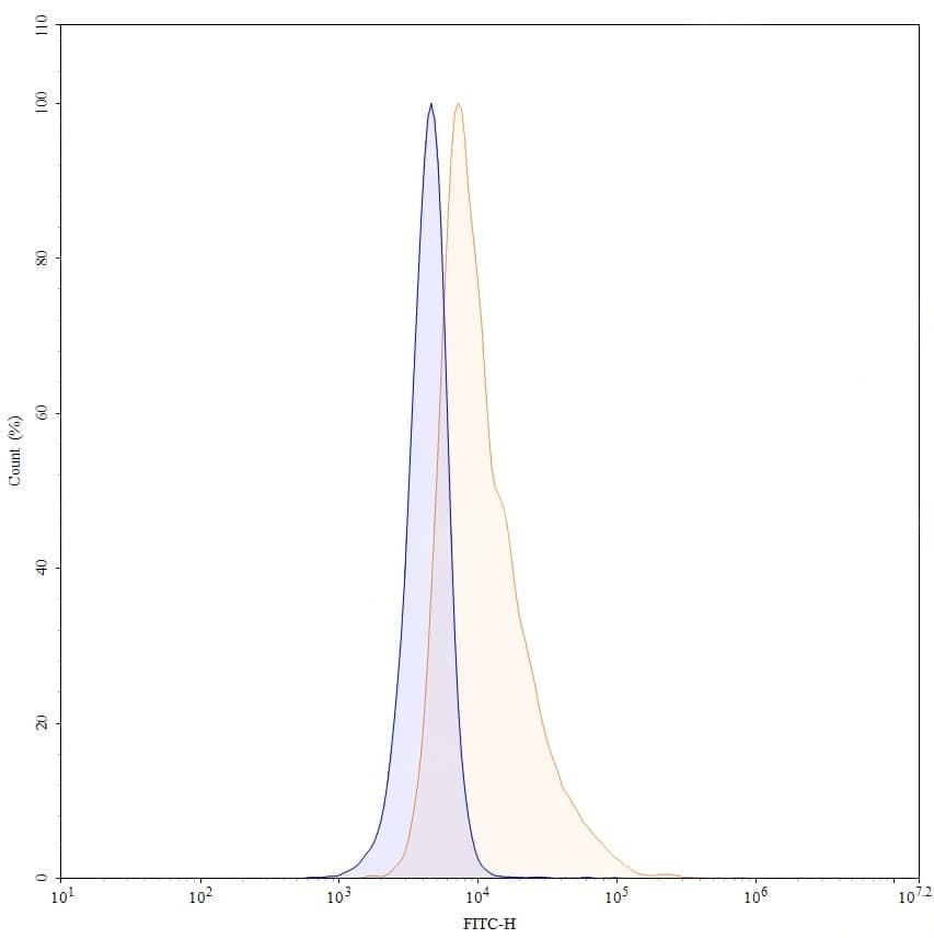
Detects Human TNFa/TNF-alpha in indirect ELISAs. | SDS-PAGE for Research Grade Nerelimomab. | Flow-cytometry using anti-human TNFa antibody. 293T transfected cells were stained with an irrelevant antibody (Blue Histogram) or an anti-human TNFa monoclonal antibody (Catalog: HF879066, Yellow Histogram) at a concentration of 5 µg/ml for 30 mins at RT. After washing, bound antibody was detected using a Goat Anti-Mouse IgG H&L Polyclonal Antibody, FITC (abinScience: MF690414) and cells analysed on a NovoCyte Flow Cytometer.
Note
For research use only. Not suitable for clinical or therapeutic use.