EN
抗体药类似物
Research Grade Golimumab
All
TD-HF879046_1.jpg
TD-HF879046_2.jpg
TD-HF879046_3.jpg
  • CatalogTD-HF879046
  • ClonalitymAb
  • Application Research Grade Biosimilar
  • SynonymsCNTO148,CAS:476181-74-5
  • 规格
    1mg
  • 价格
    ¥询价
定制服务咨询

Research Grade Golimumab


Catalog No. TD-HF879046
Species reactivity Human
Applications Research Grade Biosimilar
Host species Human
Isotype IgG1-kappa
Expression system Mammalian Cells
Clonality Monoclonal
Target TNF, Tumor necrosis factor ligand superfamily member 2, N-terminal fragment, ICD2, NTF, TNF-a, TNF-alpha, Tumor necrosis factor, TNFSF2, TNFA, Cachectin, ICD1
Endotoxin level Please contact the lab for this information.
Purity >95% purity as determined by SDS-PAGE.
Purification Protein A/G, purified from cell culture supernatant.
Accession P01375
Form Liquid
Storage buffer 0.01M PBS,pH7.4.
Stability and Storage Use a manual defrost freezer and avoid repeated freeze-thaw cycles. Store at 4°C for short-term storage (1-2 weeks). Store at -20°C for up to 12 months. For long-term storage, store at -80°C.
Alternate Names CNTO148,CAS:476181-74-5
Background Golimumab (CNTO-148) is a potent human IgG1 TNFα antagonist monoclonal antibody. Golimumab has anti-inflammation activitity and inhibits IL-6 and IL-1β production. Golimumab acts via targeting and neutralizing TNF to prevent inflammation and destruction of cartilage and bone. Golimumab has the anticancer activity and induces cell apoptosis. Golimumab can be used for rheumatoid arthritis, Crohn's disease and cancer research.
Note For research use only. Not for use in clinical or therapeutic applications.

 

TD-HF879046_1.jpg
SEC-HPLC
 

 

SEC-HPLC detection for Research Grade Golimumab.

TD-HF879046_2.jpg
Bioactivity
 

 

Detects Human TNFa/TNF-alpha in indirect ELISAs.

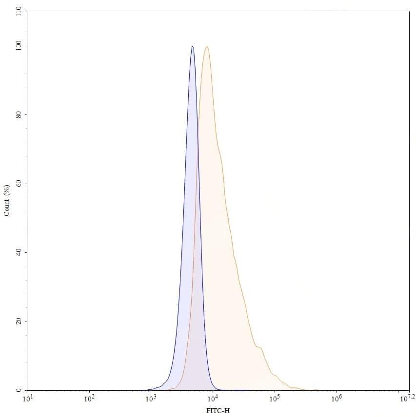
TD-HF879046_3.jpg
SDS-PAGE
 

 

SDS-PAGE for Research Grade Golimumab.