EN
抗体药类似物
Research Grade Certolizumab
All
TD-HF879016_1.jpg
TD-HF879016_2.jpg
TD-HF879016_3.jpg
  • CatalogTD-HF879016
  • ClonalitymAb
  • Application Research Grade Biosimilar
  • SynonymsCDP870,PHA-738144,Certolizumabpegol,CAS:428863-50-7
  • 规格
    1mg
  • 价格
    ¥询价
定制服务咨询

Research Grade Certolizumab


Catalog No. TD-HF879016
Species reactivity Human
Applications Research Grade Biosimilar
Host species Humanized
Isotype Fab'-IgG1-kappa
Expression system Mammalian Cells
Clonality Monoclonal
Target TNF, Tumor necrosis factor ligand superfamily member 2, N-terminal fragment, ICD2, NTF, TNF-a, TNF-alpha, Tumor necrosis factor, TNFSF2, TNFA, Cachectin, ICD1
Endotoxin level Please contact the lab for this information.
Purity >95% purity as determined by SDS-PAGE.
Purification Protein L, purified from cell culture supernatant.
Accession P01375
Form Liquid
Storage buffer 0.01M PBS,pH7.4.
Stability and Storage Use a manual defrost freezer and avoid repeated freeze-thaw cycles. Store at 4°C for short-term storage (1-2 weeks). Store at -20°C for up to 12 months. For long-term storage, store at -80°C.
Alternate Names CDP870,PHA-738144,Certolizumabpegol,CAS:428863-50-7
Background Certolizumab pegol, sold under the brand name Cimzia, is a biopharmaceutical medication for the treatment of Crohn's disease, rheumatoid arthritis, psoriatic arthritis and ankylosing spondylitis. It is a fragment of a monoclonal antibody specific to tumor necrosis factor alpha (TNF-α) and is manufactured by UCB. It is on the World Health Organization's List of Essential Medicines. Medical uses Crohn's Disease On April 22, 2008, the U.S. Food and Drug Administration (FDA) approved Cimzia for the treatment of Crohn's disease in people who did not respond sufficiently or adequately to standard therapy. Rheumatoid arthritis On June 26, 2009, the Committee for Medicinal Products for Human Use (CHMP) of the European Medicines Agency (EMA) issued a positive opinion recommending that the European Commission grant a marketing authorisation for Cimzia for the treatment of rheumatoid arthritis only - the CHMP refused approval for the treatment of Crohn's disease. The marketing authorisation was granted to UCB Pharma SA in October 2009. Psoriatic arthritis On September 27, 2013, the U.S. FDA approved Cimzia for the treatment of adult patients with active psoriatic arthritis. Method of action Certolizumab pegol is a monoclonal antibody directed against tumor necrosis factor alpha. More precisely, it is a PEGylated Fab' fragment of a humanized TNF inhibitor monoclonal antibody. Clinical trials Crohn's disease Positive results have been demonstrated in two phase III trials (PRECiSE 1 and 2) of certolizumab pegol versus placebo in moderate to severe active Crohn's disease. Axial spondyloarthritis In 2013, a phase 3 double blind randomized placebo-controlled study found significantly positive results in patient self-reported questionnaires, with rapid improvement of function and pain reduction, in patients with axial spondyloarthritis. Rheumatoid arthritis Certolizumab appears beneficial in those with rheumatoid arthritis. References External links certolizumab+pegol at the U.S. National Library of Medicine Medical Subject Headings (MeSH)
Note For research use only. Not for use in clinical or therapeutic applications.

 

TD-HF879016_1.jpg
Bioactivity
 

 

Detects Human TNFa/TNF-alpha in indirect ELISAs.

TD-HF879016_2.jpg
SDS-PAGE
 

 

SDS-PAGE for Research Grade Certolizumab.

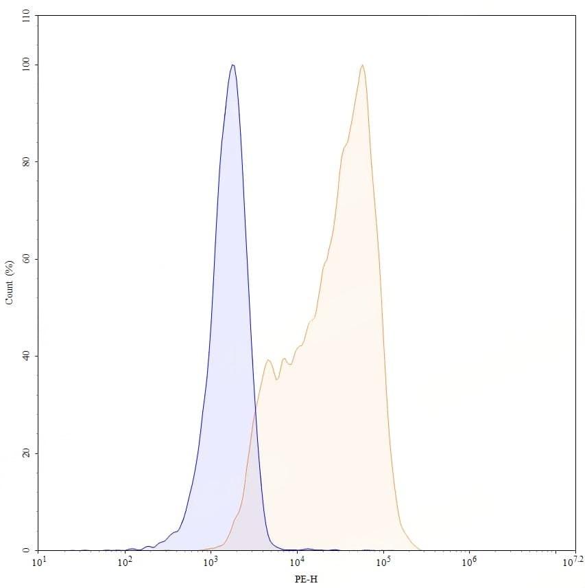
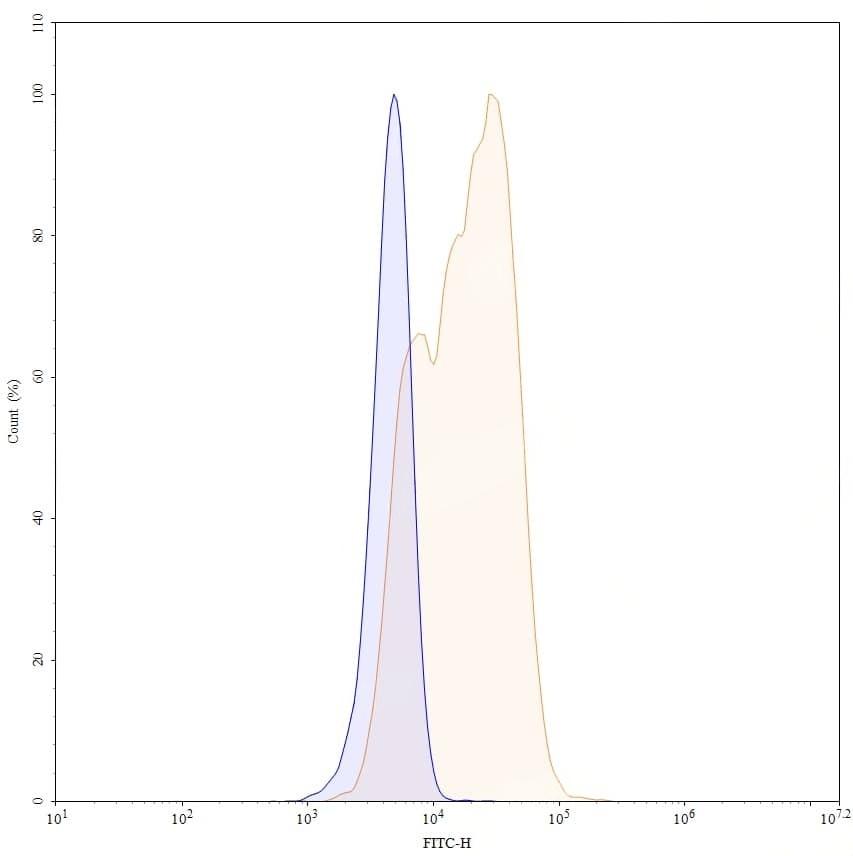
TD-HF879016_3.jpg
Flow Cytometry
 
Flow-cytometry using anti-human TNFa antibody. 293T transfected cells were stained with an irrelevant antibody (Blue Histogram) or an anti-human TNFa monoclonal antibody (Catalog HF879016, Yellow Histogram) at a concentration of 5 µg/ml for 30 mins at RT. After washing, bound antibody was detected using Goat Anti-Human IgG H&L Polyclonal Antibody, FITC (abinScience: HF690414) and cells analysed on a NovoCyte Flow Cytometer.