EN
抗体药类似物
Research Grade Lutikizumab
All
TD-HF802026_1.jpg
TD-HF802026_2.jpg
  • CatalogTD-HF802026
  • ClonalitymAb
  • Application Research Grade Biosimilar
  • SynonymsBispecific, ABT-981, CAS: 1791411-57-8
  • 规格
    1mg
  • 价格
    ¥询价
定制服务咨询

Research Grade Lutikizumab


Catalog No. TD-HF802026
Species reactivity Human
Applications Research Grade Biosimilar
Host species Humanized
Isotype IgG1-kappa (DVD-Ig)
Expression system Mammalian Cells
Species Human
Clonality Monoclonal
Target IL1F1, Interleukin-1 alpha, IL1A, Hematopoietin-1, IL-1 alpha, Interleukin-1 beta, IL1B, Catabolin, IL1F2, IL-1 beta
Endotoxin level Please contact with the lab for this information.
Purity >95% as determined by SDS-PAGE.
Purification Protein A/G purified from cell culture supernatant.
Accession P01583 & P01584
Form Liquid
Storage buffer 0.01M PBS, pH 7.4.
Stability and Storage Use a manual defrost freezer and avoid repeated freeze-thaw cycles. Store at 4°C short term (1-2 weeks). Store at -20°C 12 months. Store at -80°C long term.
Alternate Names Bispecific, ABT-981, CAS: 1791411-57-8
Background Lutikizumab (ABT-981) is an anti-IL-1α and IL-1β dual variable domain immunoglobulin. Lutikizumab binds and inhibits IL-1α and IL-1β. Lutikizumab can be used for the research of osteoarthritis.
Note For research use only. Not suitable for clinical or therapeutic use.

 

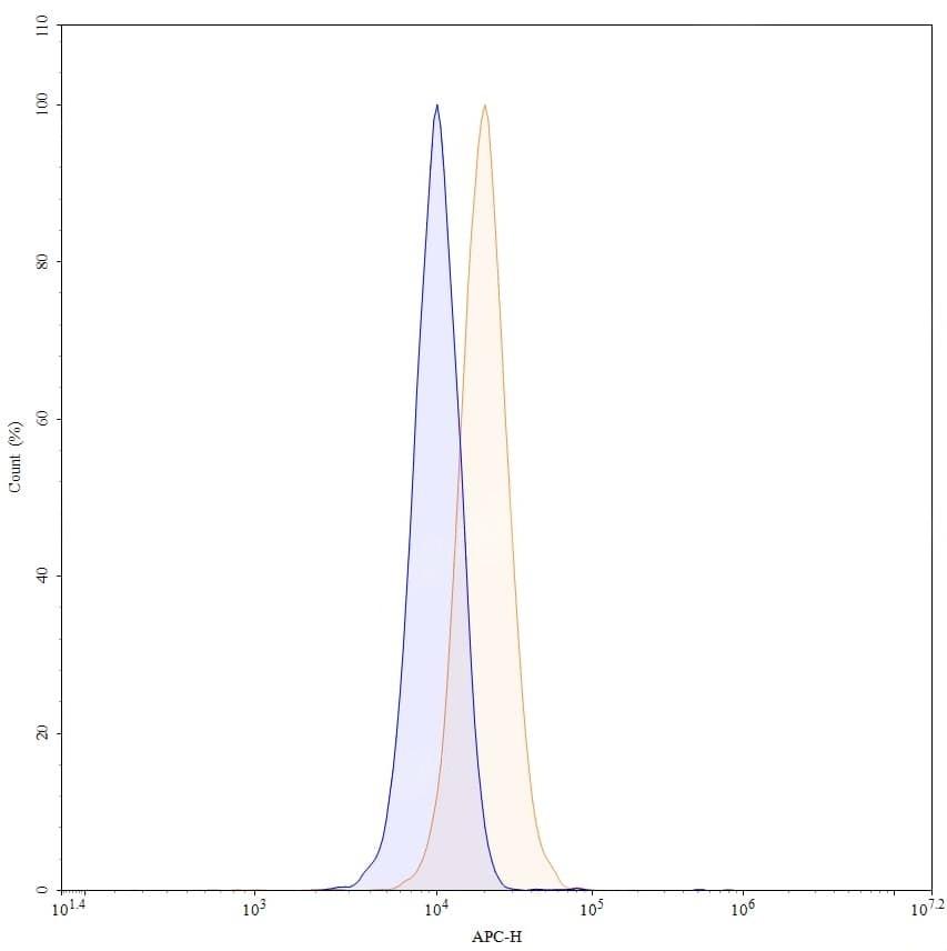
TD-HF802026_1.jpg
Bioactivity
 

 

Detects IL1A/IL1F1 in indirect ELISAs.

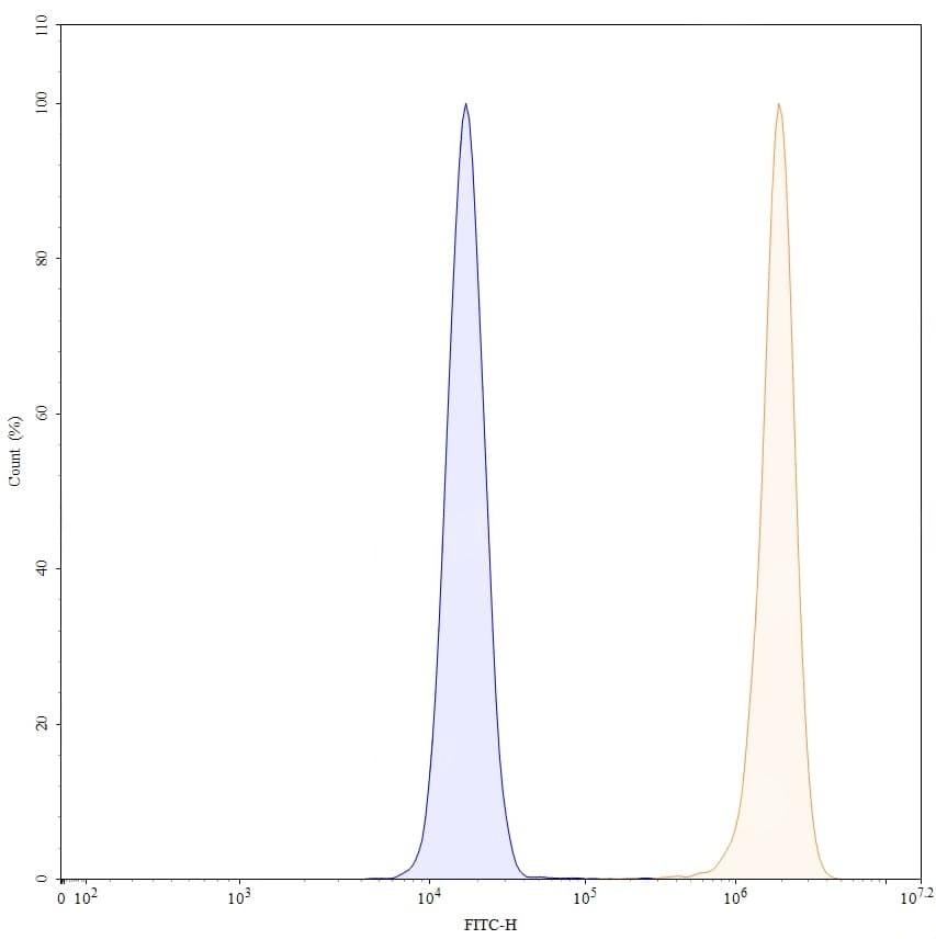
TD-HF802026_2.jpg
SDS-PAGE
 

 

SDS-PAGE for Research Grade Lutikizumab.