Denecimig(TD-HF610026) is a research-grade recombinant antibody targetingStuart factor. Produced in mammalian cells with native-like glycosylation.HighlightsResearch Grade— For PK/PD studies, assay development, and ADA research.Native Glycosylation— Mammalian expression ensures native-like patterns.
Species reactivity
Human
Applications
ELISA, Bioactivity: FACS, Functional assay, Research in vivo
Protein A/G purified from cell culture supernatant.
Accession
P00742, P00740
Form
Liquid
Storage buffer
0.01M PBS, pH 7.4.Please refer to the specific buffer information in the hardcopy of datasheet or the lot-specific COA.
Stability and Storage
Use a manual defrost freezer and avoid repeated freeze-thaw cycles. Store at 4°C for short-term storage (1-2 weeks). Store at -20°C for up to 12 months. For long-term storage, store at -80°C.
Alternate Names
2488745-86-2
Background
Denecimig (Mim8) is a novel activated coagulation factor VIII-mimetic human bispecific antibody with anti-FIXa and anti-FX arms that potently stimulates FX activation resulting in efficacious haemostasis in vitro and in vivo.
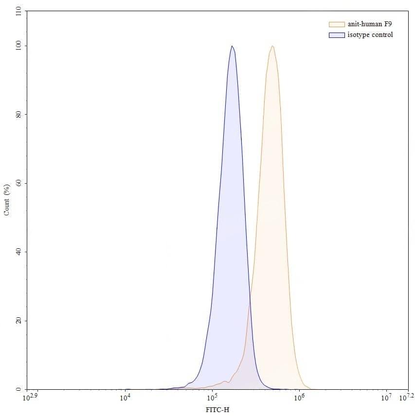
Caption
Hela cells were stained with an irrelevant antibody (Blue Histogram) or an anti-human F9 monoclonal antibody (Catalog HF610026, Yellow Histogram) at a concentration of 5 µg/ml for 30 mins at RT. After washing, bound antibody was detected using a Goat Anti-Human IgG H&L Polyclonal Antibody, FITC (abinScience: HF690414) and cells analyzed on a NovoCyte Flow Cytometer. ### A549 cells were stained with an irrelevant antibody (Blue Histogram) or an anti-human F10 monoclonal antibody (Catalog HF610026, Yellow Histogram) at a concentration of 5 µg/ml for 30 mins at RT. After washing, bound antibody was detected using a Goat Anti-Human IgG H&L Polyclonal Antibody, FITC (abinScience: HF690414) and cells analyzed on a NovoCyte Flow Cytometer.
Note
For research use only. Not suitable for clinical or therapeutic use.