Prezalumab(TD-HF564016) is a research-grade recombinant antibody targetingCD275. Produced in mammalian cells with native-like glycosylation.HighlightsResearch Grade— For PK/PD studies, assay development, and ADA research.Native Glycosylation— Mammalian expression ensures native-like patterns.
Species reactivity
Human
Applications
ELISA, Bioactivity: FACS, Functional assay, Research in vivo
Host species
Human
Isotype
IgG2-kappa
Clonality
Monoclonal
Target
B7RP1, B7-related protein 1, CD275, ICOSL, ICOSLG, KIAA0653, B7 homolog 2, ICOS ligand, B7RP-1, B7H2, B7-H2, B7-like protein Gl50
Endotoxin level
Please contact the lab for this information.
Purity
>95% purity as determined by SDS-PAGE.
Purification
Protein A/G purified from cell culture supernatant.
Accession
O75144
Form
Liquid
Storage buffer
0.01M PBS, pH 7.4.Please refer to the specific buffer information in the hardcopy of datasheet or the lot-specific COA.
Stability and Storage
Use a manual defrost freezer and avoid repeated freeze-thaw cycles. Store at 4°C for short-term storage (1-2 weeks). Store at -20°C for up to 12 months. For long-term storage, store at -80°C.
Alternate Names
AMG557, MEDI-5872, 1523164-68-2
Background
Prezalumab (AMG 557) is a monoclonal antibody targeting ICOSL that has synergistic anti-inflammatory activity with CD28 antibody inhibitors.
Caption
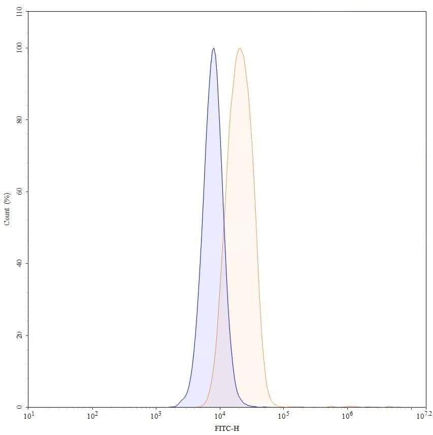
SEC-HPLC detection for Research Grade Prezalumab. | Detects CD275/ICOSLG in indirect ELISAs. | SDS-PAGE for Research Grade Prezalumab. | Flow-cytometry using anti-human CD275 antibody. U937 cells were stained with an irrelevant antibody (Blue Histogram) or an anti-human CD275 monoclonal antibody (Catalog: HF564016, Yellow Histogram) at a concentration of 5 µg/ml for 30 mins at RT. After washing, bound antibody was detected using a Goat Anti-Human IgG H&L Polyclonal Antibody, FITC (abinScience: HF690414) and cells analysed on a NovoCyte Flow Cytometer.
Note
For research use only. Not suitable for clinical or therapeutic use.