EN
抗体药类似物
Research Grade Zalutumumab
All
TD-HF004166_1.jpg
TD-HF004166_2.jpg
TD-HF004166_3.jpg
  • CatalogTD-HF004166
  • ClonalitymAb
  • Application Research Grade Biosimilar
  • SynonymsHuMax-EGFr,CAS:667901-13-5
  • 规格
    1mg
  • 价格
    ¥询价
定制服务咨询

Research Grade Zalutumumab


Catalog No. TD-HF004166
Species reactivity Human
Applications Research Grade Biosimilar
Host species Human
Isotype IgG1-kappa
Expression system Mammalian Cells
Clonality Monoclonal
Target HER1, Receptor tyrosine-protein kinase erbB-1, Proto-oncogene c-ErbB-1, Epidermal growth factor receptor, EGFR, ERBB1, ERBB
Endotoxin level Please contact the lab for this information.
Purity >95% purity as determined by SDS-PAGE.
Purification Protein A/G, purified from cell culture supernatant.
Accession P00533
Form Liquid
Storage buffer 0.01M PBS,pH7.4.
Stability and Storage Use a manual defrost freezer and avoid repeated freeze-thaw cycles. Store at 4°C for short-term storage (1-2 weeks). Store at -20°C for up to 12 months. For long-term storage, store at -80°C.
Alternate Names HuMax-EGFr,CAS:667901-13-5
Background Zalutumumab is a high affinity, completely human IgG1 monoclonal antibody targeting EGFR. Zalutumumab binds to domain III of the EGF receptor and acts by blocking the binding of EGF and by sterically interfering with the active conformation of the receptor. Zalutumumab binds with IgG and its Fab fragment with EC50s of 7 and 19 nM, respectively. Zalutumumab can be used for the research of cancer.
Note For research use only. Not for use in clinical or therapeutic applica

 

TD-HF004166_1.jpg
SEC-HPLC
 

 

SEC-HPLC detection for Research Grade Zalutumumab.

TD-HF004166_2.jpg
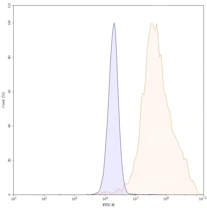
Bioactivity
 

 

Detects EGFR/ERBB1/HER1 in indirect ELISAs.

TD-HF004166_3.jpg
SDS-PAGE
 

 

SDS-PAGE for Research Grade Zalutumumab.